Gần đây, dân mạng Trung tổng kết bảng thành tích tiểu sinh sau 90 (không bao gồm sau 95 nên Vương Nhất Bác, Lưu Hạo Nhiên, Vương Tuấn Khải, Ngô Lỗi… không có trong danh sách này). Thống kê với nhiều phương diện khác nhau từ phim điện ảnh, phim truyền hình, webdrama…. đã cho ra đời bảng thành tích của 28 diễn viên. Trong đó, đáng chú ý là những cái tên lưu lượng như Dương Dương, Tiêu Chiến, Lý Hiện…


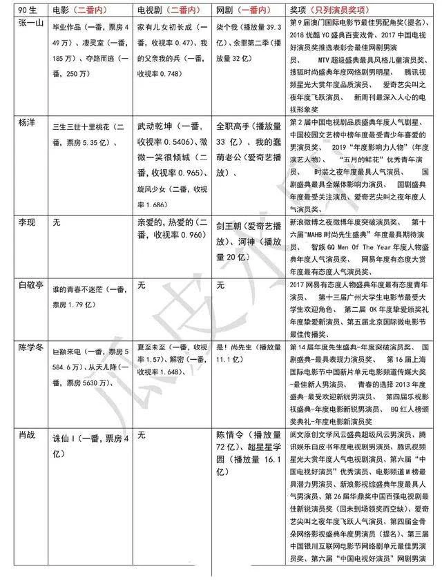
Dương Dương vốn là một trong tứ đại đỉnh cấp lưu lượng thế hệ đầu, thành tích cũng tương đối tốt. Anh sở hữu một bộ phim điện ảnh nhị phiên (tên tuổi được sắp xếp thứ hai, ảnh hưởng đến việc đánh giá thành tích) đạt doanh thu phòng vé 535 triệu NDT. Dương Dương còn có một bộ phim truyền hình cũng với phiên vị hai đạt rating trên 1.6%. Nhưng điều đáng tiếc duy nhất chính là các bộ phim điện ảnh hay truyền hình do Dương Dương đảm nhận vai trò nhất phiên thành tích đều bình thường.

Trong khi đó, hai trong số “tam bạo bạo” (danh xưng để gọi 3 nam diễn viên nổi bật nhất 2019) là Tiêu Chiến và Lý Hiện có lượng tác phẩm thành danh quá ít. Nếu như Lý Hiện chỉ có Thân ái nhiệt tình yêu thương được xem là huy hoàng thì Tiêu Chiến ngoại trừ Trần tình lệnh thì những tác phẩm truyền hình khác không đáng nhắc tới. So với Lý Hiện thì cũng may Tiêu Chiến còn có phim điện ảnh Tru tiên với vai trò nhất phiên mang về doanh thu phòng vé hơn 400 triệu NDT, một thành tích cũng không quá tệ.

Có điều, nếu so thành tích phim điện ảnh của Tiêu Chiến với thành tích phim điện ảnh của Ngô Diệc Phàm như “cơn gió gặp bão lớn”. Ngô Diệc Phàm là diễn viên có tiếng trong giới điện ảnh, trước giờ chỉ tham gia phim điện ảnh, tác phẩm truyền hình duy nhất của anh đến thời điểm hiện tại chỉ có Thanh trâm hành đang hợp tác cùng Dương Tử (phim đang trong quá trình khởi quay). Phim điện ảnh Tây du giáng ma thiên với vai trò nhất phiên, Ngô Diệc Phàm mang về thành tích doanh thu phòng vé 1,656 tỷ NDT.

Mặc dù hiện tại nhân khí (danh tiếng, fan hâm mộ) của Lộc Hàm có phần tuột dốc so với nhiều năm trước. Tuy nhiên ở thời điểm đỉnh cao, phim truyền hình Trạch thiên ký với vai trò nhất phiên của anh đã mang về thành tích khá tốt với rating 1.2%, còn cao hơn cả rating của phim Thân ái, nhiệt tình yêu thương. Và từ thành tích phim truyền hình có thể thấy, Lộc Hàm còn tốt hơn cả so với Lý Hiện.

Thành tích phim điện ảnh của Lộc Hàm cũng tốt hơn nhiều so với Lý Hiện. Ngoại trừ danh tiếng của Pháo đài Thượng Hải vừa qua quá kém cỏi, nhưng Đạo mộ bút ký vừa tốt lại nằm top doanh thu phòng vé cao khi hơn 1 tỷ NDT, trong phim Lộc Hàm cũng với vai trò nhất phiên.

So với những lưu lượng trên thì Đặng Luân là tiểu sinh có thành tích tốt nhất khi Hương mật tựa khói sương, Nghìn lẻ một đêm, Cố lên bạn là tuyệt nhất, Người bạn thật sự của tôi, Bởi vì gặp được em… hàng loạt phim truyền hình có thành tích tương đối tốt.

Hoàng Cảnh Du tham gia hai tác phẩm điện ảnh đều là những tác phẩm nổi tiếng, đạt doanh thu phòng vé cao gồm Phi trì nhân sinh và Hành động hồng hải dù phiên vị. Hoàng Tử Thao có phần nhờ vào Dương Mịch khi phim Người đàm phán đạt rating 1.192%, trong phim nam diễn viên với thân phận nhị phiên. Đại Minh phong vân với sự tham gia của Trương Nghệ Hưng cũng mang về thành tích rating cao khi gần 2%, có điều trong phim phiên vị của thành viên EXO quá thấp.

Trong bảng thành tích này nếu như nói thành tích phim truyền hình của Đặng Luân là thành tích tốt nhất trong dàn tiểu sinh sau 90 thì thành tích phim điện ảnh của Khuất Sở Tiêu là thành tích tốt nhất khi anh với thân phận nhất phiên trong phim điện ảnh Lưu lạc địa cầu đã mang về doanh thu vòng vé 4,6 tỷ NDT. Có lẽ trong vòng vài năm tới đây không có ai có thể phá vỡ kỷ lục này của Khuất Sở Tiêu (doanh thu phòng vé có thể phá nhưng tuổi tác không thể nào nhỏ hơn so với Khuất Sở Tiêu được).