Fan hâm mộ của minh tinh xâu xé studio của họ không còn là chuyện lạ gì nữa rồi. Mặc dù nói ông chủ của studio đó là thần tượng của mình, nhưng trong mắt người hâm mộ thì chỉ cần đối với sự phát triển của thần tượng có ảnh hưởng không tốt thì nhân viên trong công ty trong mắt fan chỉ có thể bị coi là vô năng. Cũng có rất nhiều nghệ nhân mà fan hâm mộ của studio có quan hệ không hề tốt cũng là nguyên nhân đó. Lần này, fan của Lộc Hàm xâu xé studio cũng là vì lý do này.

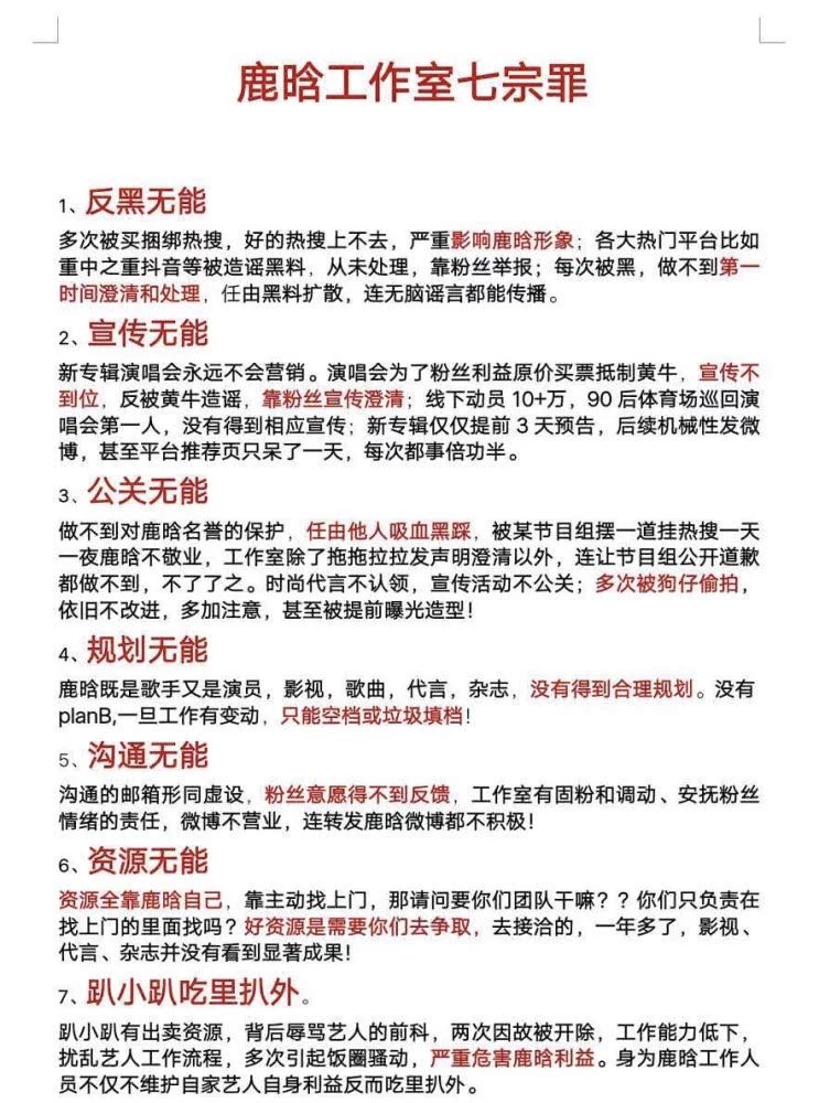
Fan hâm mộ Lộc Hàm cho rằng studio đã quá vô dụng ở rất nhiều phương diện, ví dụ như trong việc phản hắc, tuyên truyền… cảm thấy studio của Lộc Hàm không hề kịp thời xử lý những tin tức tiêu cực liên quan đến anh, cũng như không tích cực tuyên truyền. Về sau, đoàn đội còn vô năng trong các mặt giao tiếp, tài nguyên… Thế nhưng, tại sao fan của Lộc Hàm giận studio lâu như vậy nhưng đến hôm nay mới bộc phát cơ chứ?

Có người nói, nguyên nhân dẫn đến chuyện này có bao gồm đến việc sau khi Lộc Hàm trải qua sinh nhật, Quan Hiểu Đồng chúc mừng sinh nhật cho Lộc Hàm, hai người họ cũng ở trên hotsearch weibo một thời gian dài. Sau đó, phóng viên lại chụp được hình Quan Hiểu Đồng đến thăm Lộc Hàm, lúc này nam ca sỹ đang chụp hình cho một tạp chí nhưng khi Quan Hiểu Đồng đến thăm kết quả tạo hình bị tiết lộ, như vậy cũng không còn thu hút nhiều nữa. Fan hâm mộ đã đem chuyện này đổ lên người của Quan Hiểu Đồng, cảm thấy tại sao cô ấy vừa đi liền bị phóng viên chụp được? Tạo hình bị lộ thì thật sự rất phiền.

Cả hai còn bị phóng viên ghi lại được những hình ảnh ở cùng nhau, trở về chung một căn nhà, nghi ngờ cặp đôi có phải đã sống với nhau rồi không? Đối với người qua đường thì đây là chuyện bình thường khi cả hai đã đủ tuổi trưởng thành nên ở cùng nhà với nhau cũng không có gì lạ, nhưng đối với fan hâm mộ thì đó xem như là một đả kích. Vì vậy fan nhắc đến sự vô năng của studio trong công tác quần chúng có lẽ là nhắc đến chuyện này.
Xem thêm: Lộc Hàm và Ngô Lỗi sẽ là đồng nam chính trong phim 'Xuyên việt hỏa tuyến'?