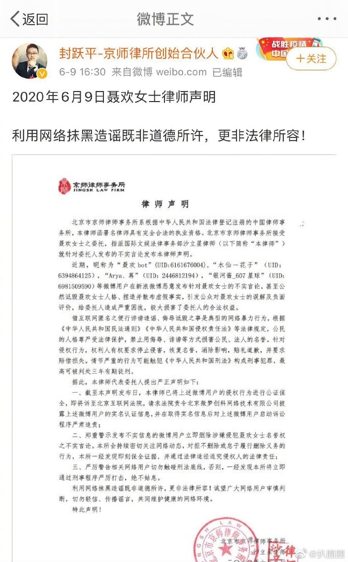
Gần đây, trên mạng xuất hiện những tài khoản đăng tin không đúng sự thật, hủy hoại nhân cách của Nhiếp Hoan – vợ Nhậm Gia Luân. Hôm nay, cô quyết định khởi kiện, phát văn bản của luật sư, yêu cầu những hành vi xâm phạm quyền danh dự phải dừng lại, đồng thời bồi thường tổn thất.



Thời gian vừa qua, kể từ khi tên tuổi Nhậm Gia Luân hot lên trở lại nhờ vào bộ phim Cẩm y chi hạ, mọi thứ về anh đều trở thành chủ đề bàn luận trên cộng đồng mạng. Cuộc sống riêng tư, về chuyện vợ con của nam diễn viên cũng trở thành điểm nóng mà mọi người bàn tán. Đương nhiên, trong số đó có cả fan couple của Nhậm Gia Luân với những bạn diễn nữ đóng cùng với anh thường xuyên chỉ trích, chê bai Nhiếp Hoan, cho rằng cô không xứng với chồng. Quá đáng hơn, họ còn tung tin thất thiệt, mắng chửi vợ của Nhậm Gia Luân suốt một thời gian dài.
Phim Cổ Trang Trinh Thám 2020 | Cẩm Y Chi Hạ – Tập 1 | Nhậm Gia Luân, Đàm Tùng Vận
Một số dân mạng Trung đã để lại bình luận sau khi thấy thông báo thanh minh của luật sư như sau:
– Bảo vệ quyền lợi hợp pháp thì không có gì là sai cả!
– Bảo vệ duy quyền.
– Nhiếp Hoan có không tốt thế nào đi chăng nữa thì cô cũng là vợ của Nhậm Gia Luân, là mẹ của con anh. Đối với những chuyện yêu ma quỷ quái trên mạng sớm nên kiện rồi.
– Từ chối bảo lực mạng xã hội, ủng hộ bảo vệ duy quyền.
– Bất luận là ai, chỉ cần là người bị hại bảo vệ duy quyền chính đáng đều đáng được ủng hộ.
– Mạng xã hội không nên trở thành nơi tùy ý mắng chửi, hủy diệt người khác.