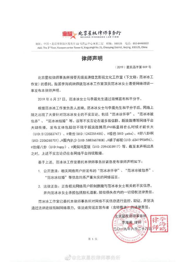
Ngày 28 tháng 6, Studio Phạm Băng Băng đã ủy thác cho phòng luật sư lên tiếng thanh minh về những tin đồn liên quan đến Phạm Băng Băng trên mạng. Những tin đồn trên mạng xuất hiện một cách cường điệu bao gồm như “Phạm Băng Băng mang thai”, “Phạm Băng Băng được bao dưỡng”, “Phạm Băng Băng kết hôn”… đều là những tin đồn sai sự thật một cách nghiêm trọng. Tất cả sẽ truy cứu pháp luật đến cùng với những tin đồn này.

Ngày 27 tháng 6 vừa qua, Phạm Băng Băng và Lý Thần chính thức tuyên bố chia tay trong hòa bình thông qua bài viết của cả hai trên weibo: “Con người khi còn sống có thể sẽ trải qua những lần tạm biệt. Tình yêu và sự ấm áp mà chúng ta có được trong những lần gặp gỡ đã biến thành sức mạnh vĩnh cửu. Cảm ơn tất cả những gì mà anh cho em đến bây giờ, sự kiên trì cùng với tình yêu. Cám ơn tương lai còn có thể quan tâm cùng bảo vệ. Chúng ta không còn là chúng ta nữa, chúng ta vẫn là chúng ta như xưa“.


Sau khi chia tay thì trên mạng xuất hiện lượng lớn thông tin không đúng sự thật nhắm vào Phạm Băng Băng, bao gồm “Phạm Băng Băng mang thai”, “Phạm Băng Băng được bao dưỡng”, “Phạm Băng Băng kết hôn”… Đối với chuyện này, Studio Phạm Băng Băng đã ủy thác cho phòng luật sư thanh minh, yêu cầu những tài khoản có liên quan công khai lên tiếng làm sáng tỏ những tin đồn trên mạng sai sự thật một cách nghiêm trọng, đồng thời yêu cầu những tài khoản có liên quan này lập tức xóa những tin đồn không đúng sự thật liên quan đến Phạm Băng Băng, cũng như chịu tất cả trách nhiệm pháp luật về hành vi vi phạm của mình bao gồm việc công khai xin lỗi, bồi thường tổn thất… đối với Phạm Băng Băng.

Trong bài thanh minh nhấn mạnh, Studio Phạm Băng Băng sẽ ủy thác cho phòng luật sư giám sát, thu thập bằng chứng về những thông tin không đúng sự thật trên mạng cũng như kiên quyết chống lại bạo lực mạng thông qua các kênh hợp pháp, sẽ truy cứu trách nhiệm pháp luật với những ai đã phát tán thông tin này. Sau đó, trên bài viết thanh minh của Studio Phạm Băng Băng còn để lại status như sau: “Thông tin sai lệch thật đáng xấu hổ, mọi người giải tán đi. Cô Phạm à, xin cô hãy ít ăn lại một chút, cô xem kết quả của việc ăn đi này”.

Được biết, tối ngày 27 tháng 6, sau khi Phạm Băng Băng và Lý Thần tuyên bố chia tay thông qua weibo cá nhân mỗi người thì ngay sau đó có cư dân mạng tiết lộ Phạm Băng Băng mang thai, đứa con trong bụng không phải của Lý Thần. Thậm chí người này còn tiết lộ video giám sát, trong video Phạm Băng Băng mang khẩu trang, bụng có hơi nhô. Đối với việc này, weibo chính thức của fan hâm mộ Phạm Băng Băng cũng từng đăng bài viết dài để phản lại, lên án và tẩy chay mạnh mẽ với những hành vi và ngôn luận không đúng sự thật liên quan đến Phạm Băng Băng do cư dân mạng tiết lộ.

Weibo chính của đoàn đội fan hâm mộ biếu thị: “Trở về dòng thời gian của nửa năm trước, tháng 4 năm 2019, cô ấy đi đến Tây Tạng để làm từ thiên, truyền dịch, thiếu dưỡng khí… Tháng 5 năm 2019, cô ấy tham gia hoạt động, bước đi trên đôi giày cao gót, phối với váy ren trong suốt. Tháng 6 năm 2019, cô ấy mặc áo bó hông, không lâu trước chụp hình tạp chí, hoàn thành việc trang điểm, ăn cơm nhưng vẫn không quên “sự nghiệp” giảm câm, ăn những món ăn giúp giảm cân.


Đối với những thứ phi pháp trên mạng xã hội chúng ta không thể nhẹ dạ cả tin. Đối với việc đăng tải hay chia sẻ thông tin trên mạng cần phải giữ thái độ cẩn trọng, xác minh đầy đủ tính hợp lệ và hợp pháp của thông tin liên quan… Đối với những hành vi ác ý cần phải chịu trách nhiệm của pháp luật”.