Phim ảnh

Phim của Dương Tử khiến nền tảng và nhà đài xảy ra kiện tụng?

Lục Sa

Đài Giang Tô đã bị kiện chỉ vì bộ phim Muốn Mãi Mãi Yêu của Dương Tử và Phạm Thừa Thừa.

Phim của Dương Tử khiến nền tảng và nhà đài xảy ra kiện tụng? Ảnh 2

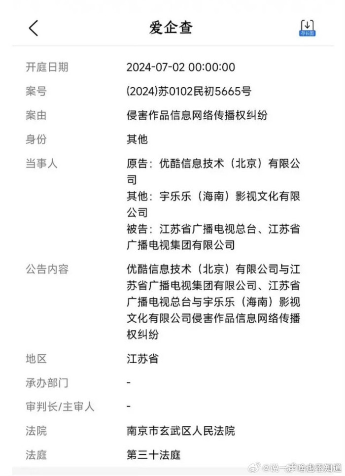
Theo trang Sina đưa tin, Youku và nhà sản xuất Vũ Lạc Lạc đã tiến hành khởi kiện đài Giang Tô với nguyên nhân là vì nhà đài không thanh toán số tiền bản quyền còn lại của bộ phim Muốn Mãi Mãi Yêu (Dương Tử, Phạm Thừa Thừa đóng chính). Được biết, rating của Muốn Mãi Mãi Yêu rất thấp khi chỉ đạt 0.217%, xếp hạng thứ 2 từ dưới lên và còn không bằng bộ Phồn Hoa chiếu lại trên đài Giang Tô nữa. Vì Muốn Mãi Mãi Yêu quá flop đã khiến đài Giang Tô lỗ nặng, vì thế nhà đài quyết tâm không muốn trả nốt khoản tiền còn lại cho Youku và Vũ Lạc Lạc.

Thông báo về vụ kiện tụng giữa Youku, Vũ Lạc Lạc với đài Giang Tô.
Thông báo về vụ kiện tụng giữa Youku, Vũ Lạc Lạc với đài Giang Tô.

Ngay từ khi lên sóng vào hồi đầu năm nay, Muốn Mãi Mãi Yêu đã nhận phải nhiều bình luận tiêu cực từ phía khán giả vì kịch bản nhàm chán không có điểm nhấn. Ngoài ra Dương Tử - Phạm Thừa Thừa còn bị chê diễn kém và không có chemistry khiến người xem cảm thấy khó chịu. Trong bảng rating CVB mỗi ngày, Muốn Mãi Mãi Yêu thường xuyên mất hút khỏi top 10 và netizen cũng chẳng buồn thảo luận về bộ phim. 

Có lẽ chính Dương Tử và Phạm Thừa Thừa cũng không ngờ rằng, bộ phim của họ lại khiến nền tảng cùng nhà sản xuất “khai chiến” với nhà đài như vậy. Thành tích của Muốn Mãi Mãi Yêu không tốt là thật nhưng việc đài Giang Tô “quỵt tiền” như vậy sẽ khiến nhà đài yếu thế khi ra tòa, Cnet đoán rằng Youku và Vũ Lạc Lạc hẳn sẽ chiến thắng trong lần kiện tụng này.

Muốn Mãi Mãi Yêu là một trong những phim có rating thấp nhất trên đài Giang Tô năm nay.
Muốn Mãi Mãi Yêu là một trong những phim có rating thấp nhất trên đài Giang Tô năm nay.

Đây không phải là lần đầu tiên Dương Tử có phim đạt thành tích thấp trên đài Giang Tô. Quay trở lại năm 2021, bộ phim Nữ Bác Sĩ Tâm Lý mà Dương Tử đóng chính cũng do Youku và Vũ Lạc Lạc sản xuất đã được chiếu trên đài Giang Tô nhưng rating chỉ đạt 0.166%, đồng thời gây ra rất nhiều tranh cãi. Với con số kém cỏi này, Nữ Bác Sĩ Tâm Lý trở thành bộ phim có rating thấp nhất đài Giang Tô trong năm 2021.

Cũng giống như Muốn Mãi Mãi Yêu thì Nữ Bác Sĩ Tâm Lý không phải một dự án được đánh giá cao. Netizen phàn nàn về nhiều phương diện, từ biên kịch không hiểu gì về tâm lý học và diễn giải các tình tiết sai lệch; nhân vật chính được buff quá đà; diễn xuất của Dương Tử không tốt, đọc thoại như trả bài… Cuối cùng, Nữ Bác Sĩ Tâm Lý chỉ được chấm 5.2 điểm trên Douban, đồng thời cũng chấm dứt luôn thành tích năm nào cũng có phim “bạo” của Dương Tử. 

Dương Tử cũng đã từng thất bại với Nữ Bác Sĩ Tâm Lý.
Dương Tử cũng đã từng thất bại với Nữ Bác Sĩ Tâm Lý.

Nhìn những con số rating của Muốn Mãi Mãi YêuNữ Bác Sĩ Tâm Lý, netizen cho rằng Dương Tử chỉ hoạt động tốt bên webdrama chứ cô khó gánh được phim chiếu đài. Nếu đem so sánh với Triệu Lệ Dĩnh và Đàm Tùng Vận thì rõ ràng là Dương Tử vẫn còn kém xa về khả năng gánh phim.

Chia sẻ FacebookChia sẻ

Bài viết

Lục Sa

ĐƯỢC QUAN TÂM

TIN MỚI