Hôm qua (01.07), tin tức Thẩm phán pháp viện Bắc Kinh thông báo hai bản án dân sự với người đưa đơn kiện là Phạm Băng Băng. Nữ diễn viên lên án bị cáo xâm phạm quyền chân dung và lạm dụng ảnh của cô để quảng cáo, kiếm lợi nhuận. Việc này gây ảnh hưởng đến hình ảnh của Phạm Băng Băng, do đó nàng đại hoa đán yêu cầu bị cáo công khai tạ lỗi cùng với bồi thường tổn thất kinh tế.

Nữ hoàng thắng kiện đích thị là Phạm Băng Băng: Sau khi chia tay Lý Thần tiếp tục thu về 300 triệu đồng

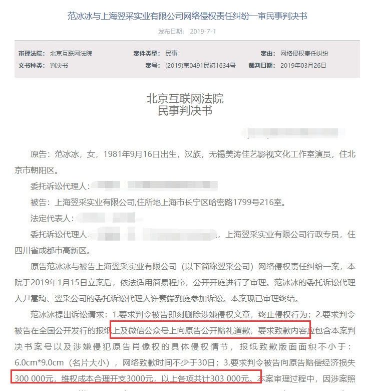
Tòa án đưa ra phán quyết tuyên bố Phạm Băng Băng thắng kiện, và một công ty ở Thượng Hải đã phải bồi thường cho cô 68.000 NDT (tương đương 232 triệu đồng) và đưa ra lời xin lỗi trên phương tiện truyền thông. Trong một trường hợp khác, một công ty ở Tứ Xuyên nối tiếp “tấm gương” kia phải bồi thường cho Phạm Băng Băng 20.000 NDT (tương đương 68 triệu đồng). Như vậy chỉ mới ngày đầu tiên của tháng 7, những vụ kiện liên quan đến việc sử dụng hình ảnh trái phép của Phạm Băng Băng đã giành được tổng cộng 88.000 NDT (300 triệu đồng).




Với những chuyện này, nhiều người đã hài hước đặt cho Phạm Băng Băng với một biệt danh mới Nữ Hoàng thắng kiện. Trong 295 ngày ẩn mình (khoảng thời gian đến hết tháng 4), Phạm Băng Băng dành chiến thắng đến 60 vụ kiện. Trong tháng 5, cô tiếp tục thu về cho mình thêm 7 “chiến thắng” nữa. Đến tháng 6, nữ diễn viên lại tiếp tục dành thêm 9 lá đơn kết quả phần thắng thuộc về mình từ phiên tòa. Nâng số lượng đơn thắng kiện lên đến 78 vụ, tỷ lệ thắng chiếm tỷ lệ tuyệt đối 100%, một con số quá đỗi kinh ngạc.

Những ngày vừa qua, chuyện Phạm Băng Băng và Lý Thần chia tay khiến nhiều người bất ngờ và không thể tin được. Cặp đôi đã đính hôn, chỉ còn một bước nữa là tiến đến cuộc sống hôn nhân. Khi tuyên bố chia tay, họ vẫn thể hiện quan điểm “Chúng ta không còn là chúng ta nữa, chúng ta vẫn là chúng ta như xưa“. Việc mỗi người mỗi ngã không khiến họ ảnh hưởng tâm trạng gần đây, họ vẫn tiếp tục với cuộc sống và công việc với thái độ vui vẻ và tích cực.

Vào ngày 29.06, Phạm Băng Băng cùng nữ đạo diễn Lý Ngọc tham gia triển lãm đọc sách. Nữ diễn viên đội mũ nồi, mặc váy trắng, trong cô “mũm mỉm” hơn trước nhưng với vòng 2 vẫn nhỏ gọn gián tiếp nói rõ tin đồn có thai kia là hoàn toàn sai sự thật. Studio của Phạm Băng Bang cũng chính thức ra thông báo khởi kiện những kẻ đã đặt điều và đăng những tin tức sai lệch, bịa đặt gây ảnh hưởng lớn đến danh dự của nữ diễn viên.

Sau khi chia tay, chuyện vui không ngừng đến với Phạm Gia, đạo diễn bộ phim điệp viên quốc tế 355 công khai kế hoạch quay phim, Phạm Băng Băng vẫn như cũ là một trong những diễn viên chính, việc tái xuất là chuyện trong tầm tay và sớm hay muộn.
