Phim ảnh

Bị mắng quyên góp keo kiệt, Angelababy vội 'bổ sung' thêm 3,5 tỷ đồng vẫn không thể làm Cnet nguôi giận

Xuyến Chi

Angelababy trở thành tâm điểm bị dư luận xứ Trung chỉ trích dù rằng cô nàng đã quyên góp cứu trợ cho người dân gặp thiên tai lũ lụt.

Bị mắng quyên góp keo kiệt, Angelababy vội 'bổ sung' thêm 3,5 tỷ đồng vẫn không thể làm Cnet nguôi giận Ảnh 2

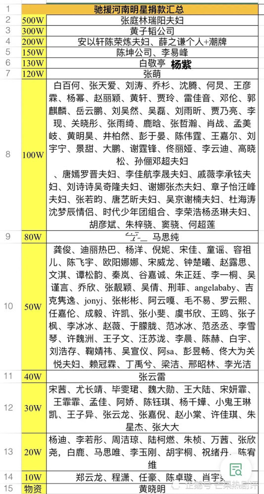
Những ngày gần đây, rất nhiều ngôi sao Hoa Ngữ đã quyên góp tiền và vật chất cho Hà Nam (Trung Quốc) vì nơi đây gặp thiên tai, lũ lụt rất nghiêm trọng. Danh sách quyên góp ngày càng dài, những gương mặt tiêu biểu như vợ chồng Trương Đình đã quyên góp 5 triệu NDT (18 tỷ đồng), Vương Tư Thông - 5 triệu NDT và Hoàng Tử Thao - 3 triệu NDT. Đa số nhiều minh tinh ủng hộ 1 triệu NDT, như cặp vợ chồng Đặng Siêu - Tôn lệ, Ngô Kỳ Long - Lưu Thi Thi, Ngô Kinh - Tạ Nam, Uông Phong - Chương Tử Di, Triệu Lệ Dĩnh, Lý Hiện, Lưu Đào, Dương Mịch,...

Danh sách ủng hộ tỉnh Hà Nam (Trung Quốc) của dàn sao Hoa Ngữ.
Danh sách ủng hộ tỉnh Hà Nam (Trung Quốc) của dàn sao Hoa Ngữ.

Trong danh sách những minh tinh quyên góp, Angelababy là một trong những người tiên phong, ủng hộ sớm nhất với số tiền 500 ngàn NDT (1,7 tỷ đồng). Nếu so với "mặt bằng chung" thì con số này của bà xã Huỳnh Hiểu Minh bị dân mạng đánh giá là quá ít ỏi.

Bị mắng quyên góp keo kiệt, Angelababy vội 'bổ sung' thêm 3,5 tỷ đồng vẫn không thể làm Cnet nguôi giận Ảnh 4

Trong cảm nhận của mọi người, Angelababy chẳng có tài cán gì, nhưng lại có thể nhận mức cát sê cao ngất ngưởng lên đến 80 triệu NDT (280 tỷ đồng)/bộ phim, điều này thật bất hợp lý. Bây giờ, Trung Quốc đang gặp khó khăn, những nàng tiểu hoa thế hệ sau 85 như Dương Mịch, Lưu Diệc Phi, Triệu Lệ Dĩnh, Tống Thiến... đều quyên góp 1 triệu NDT, chỉ có Angelababy đóng góp 500 ngàn NDT. Hưởng thù lao cao ngất dù bất tài, nhưng khi giúp đỡ cho xã hội lại chi ra rất ít ỏi, thế nên nhiều dân mạng chỉ trích, cho rằng Angelababy thật sự quá keo kiệt!

Angelababy trở thành tâm điểm bị dân mạng chỉ trích dữ dội dù đã quyên góp, giúp đỡ người dân vùng lũ.
Angelababy trở thành tâm điểm bị dân mạng chỉ trích dữ dội dù đã quyên góp, giúp đỡ người dân vùng lũ.

Trên thực tế, không chỉ có Angelababy bị mắng mà Dương Tử cũng chịu chung số phận khi nàng tiểu hoa bị tiết lộ chuyện ủng hộ 300 ngàn NDT. Sau đó, mọi người mới phát hiện ra rằng, ngôi sao Hương mật tựa khói sương đóng góp ở nhiều quỹ với tổng số tiền lên đến 1,3 triệu NDT cho Hà Nam.

Dương Tử may mắn thoát nạn sau khi được 'minh oan' là đóng góp tận 1,3 triệu NDT.
Dương Tử may mắn thoát nạn sau khi được "minh oan" là đóng góp tận 1,3 triệu NDT.

Xem thêm: Động thái đầu tiên của Dương Tử trước 'liên hoàn phốt' từ Ngô Diệc Phàm làm 'Thanh trâm hành' hoãn chiếu

Để xoa dịu sự tức giận của dân mạng, Angelababy vội vàng quyên góp thêm 1 triệu NDT (3,5 tỷ đồng). Cho dù như vậy thì cục diện cũng chẳng có gì thay đổi, dân mạng vẫn không có cái nhìn tích cực với bà xã của Huỳnh Hiểu Minh.

Bị mắng quyên góp keo kiệt, Angelababy vội 'bổ sung' thêm 3,5 tỷ đồng vẫn không thể làm Cnet nguôi giận Ảnh 7
Bị mắng quyên góp keo kiệt, Angelababy vội 'bổ sung' thêm 3,5 tỷ đồng vẫn không thể làm Cnet nguôi giận Ảnh 8

Nhiều ý kiến cho rằng Angelababy nên quyên góp 10 triệu NDT, thế mới bù đắp được cho vấn đề "thực lực không xứng để hưởng mức lương cao":

- Nhận mức cát sê cao ngất ngưởng thì nay cũng nên gánh vác trọng trách tương ứng cho lợi ích xã hội.

- Đợi ăn mắng mới đi quyên góp thêm, thật hết nói nổi!

- Càng ngày càng flop, "cơm không lành, canh không ngọt" với Huỳnh Hiểu Minh là lộ nguyên hình ngay, không ai nâng đỡ, o bế nữa.

- Không xứng làm người của công chúng, mau cuốn gói rời khỏi làng giải trí đi!

- Mang mác diễn viên mà sỉ nhục thay cho cái nghề này. Rồi cô ta còn mặt dày nhận thù lao trên trời nữa!

Xem thêm: Tiệc khai máy 'Dáng vẻ nên có của tình yêu': Lại Quán Lâm hóa 'bé ngoan' ngại ngùng dõi theo Angelababy

Chia sẻ FacebookChia sẻ

Bài viết

Xuyến Chi

ĐƯỢC QUAN TÂM

TIN MỚI