Theo Lina Network, Lina.Review 4.0 được tạo ra nhằm mục đích đưa ra những bài đánh giá minh bạch phục vụ người tiêu dùng, cũng như tạo điều kiện để cho những nhà chuyên gia đánh giá có cơ hội để thu lợi nhuận từ việc cung cấp các bài review chất lượng tới cộng đồng.

Thông thường, trước khi quyết định mua một sản phẩm hay thuê một dịch vụ nào đó, người dùng sẽ xem các bài đánh giá để có thêm nguồn thông tin hiểu biết trước khi đưa ra quyết định. Tuy vậy, vẫn còn có nhiều bài đánh giá không lạc quan và thiếu chuẩn xác xuất hiện khi tìm kiếm làm ảnh hưởng đến người tiêu dùng lẫn chất lượng thực tế của sản phẩm. Vì thế, dự án Lina.Review ra đời để cải thiện vấn đề này, bởi ngành nghề Review có sức ảnh hưởng nhất định trong việc xây dựng thương hiệu (Brand image) cũng như uy tín trong việc kinh doanh (Business Reputation) của cá nhân, doanh nghiệp.

Theo số liệu từ trung tâm nghiên cứu Pew Research, 50% số người trưởng thành dưới 50 tuổi tại Mỹ thường xuyên xem các bài đánh giá trực tuyến. Quan trọng hơn, tần suất người dùng đọc các đánh giá trực tuyến thường tỷ lệ thuận với tần suất họ tham gia mua sắm trực tuyến. Khoảng hai phần ba (67%) người mua hàng trực tuyến hàng tuần cho biết họ thường đọc các đánh giá trực tuyến trước khi đưa ra quyết định. Con số đó đối với người mua sắm trực tuyến hàng tháng là 54%.

48% số người trưởng thành tại Mỹ cho rằng khó có thể tin được các kết quả đánh giá trực tuyến
Tuy nhiên, bất cập trong ngành nghề Review (đánh giá sản phẩm) đó là các chuyên gia không có động lực và trách nhiệm để thực hiện công việc của mình, chất lượng đánh giá bị giảm sút hoặc bị chi phối bởi các yếu tố khác việc các doanh nghiệp trả tiền để được đánh giá tốt hơn. Bên cạnh đó, việc không có một cơ chế giao tiếp minh bạch giữa các website cung cấp hệ thống đánh giá và người dùng, cũng tạo ra một lỗ hổng qua đó cho phép các nhà cung sản phẩm, dịch vụ có thể dễ dàng deal với người quản lý hệ thống đánh giá hiện nay và qua đó thay đổi điểm số đánh giá theo hướng có lợi cho mình.

Hình ảnh về tỉ lệ tin tưởng vào kết quả đánh giá của những người đọc bài đánh giá.

Chính những yếu tố trên, ứng dụng Lina.Review ra đời và là một trong 4 sản phẩm chiến lược do Lina Network xây dựng trong suốt 24 tháng qua. Khác với những hệ thống đánh giá đang có mặt trên thị trường, Lina.Review ứng dụng 100% công nghệ 4.0 - blockchain trong việc ghi nhận ý kiến đánh giá, phản hồi từ người dùng thông qua hành vi đánh giá sản phẩm. Mọi kết quả đều không thể sửa đổi sau khi đã đánh giá sản phẩm. Và đây cũng là một trong những tính năng bất biến của công nghệ blockchain giúp dữ liệu luôn minh bạch trước mọi người dùng.

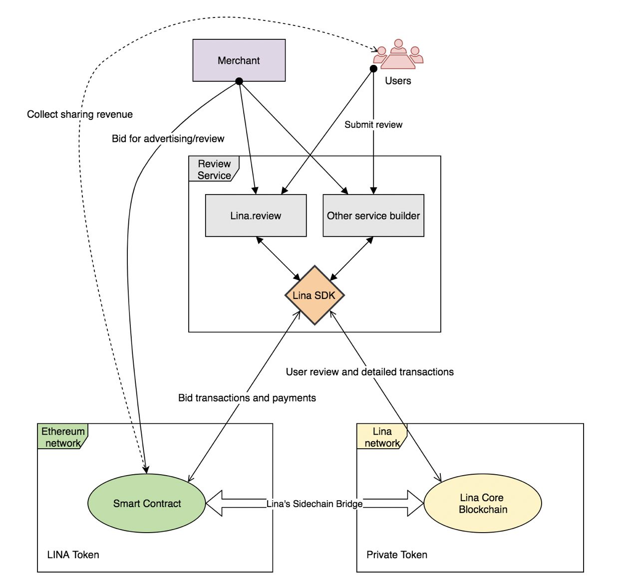
Biểu đồ mô tả quy trình giao dịch và tương tác giữa các thành phần có trong hệ thống nền tảng Lina.Review, với 4 thành phần chính: Merchant (Thương gia), Nhà quảng cáo, Chuyên gia đánh giá, Người dùng cuối.
Khi người dùng thực hiện hành vi Review, hoặc có một sản phẩm mới được thêm vào hệ thống, một Transaction (chuỗi xử lý) sẽ được tạo ra. Trong chuỗi sẽ chứa các thông tin liên quan đến hành vi Review dưới dạng kí tự đã được mã hóa. Các Transaction sẽ được công khai trên Lina.Review, bất kì người dùng nào cũng có thể kiểm tra để đảm bảo tính minh bạch của hệ thống. Tất cả các nhận xét hoặc “điểm số” về đánh giá (Review rating) sẽ được lưu trữ trên blockchain của Lina Network dựa trên nền tảng 4.0 Ethereum Private Network. Vì thế, việc lưu trữ các hành vi đánh giá hiển thị trên hệ thống (Onchain) sẽ được đảm bảo tình minh bạch, tính bất biến của kết quả đánh giá. Ngay cả quản trị viên hay nhà phát hành ứng dụng cũng không thể thay đổi được kết quả đánh giá của người dùng trên platform Lina.Review.

Review Research giúp cho người dùng tiết kiệm được rất nhiều thời gian so với việc phải đọc tất cả các review trước đó nhưng vẫn đảm bảo được tính minh bạch, lượt vote về sản phẩm từ toàn thể cộng đồng
Trên nền tảng Lina.Review có hai vai trò từ người dùng: “Người đánh giá & Chuyên gia đánh giá”. Hay còn gọi là User và Helper. Với User, họ có thể đánh giá tất cả các sản phẩm trên hệ thống, và đánh giá những bài review của những user khác để đưa ra nhận xét chung. Còn Helper, sẽ là những người dùng được chọn lọc từ hệ thống hoặc người được cộng đồng ủng hộ tin tưởng, đề xuất. Helper có vai trò như user nhưng đa phần những review của họ phần lớn có sức ảnh hưởng đến user nói chung.
Vì thế, nếu như các Helper trong một thời gian nhất định có nhiều bài đánh giá không tốt, bị cộng đồng vote “không đồng ý”. Người đó sẽ bị hệ thống đưa xuống thành user thường. Nên các chuyên gia đánh giá phải đánh giá thật cẩn thận, công tâm vì uy tín, tên tuổi, thu nhập của họ gắn vào bài đánh giá sản phẩm. User hoặc Chuyên gia sẽ được chia sẽ lợi nhuận từ doanh nghiệp quảng cáo trên Lina.Review - qua đó tạo nên mối quan hệ 2 chiều cùng phát triển. Mối quan hệ trực tiếp giữa chất lượng của bài review và thu nhập sẽ năng cao chất lượng về giá review trên nền tảng Lina.Review.

Được biết, trong khoảng thời gian tháng 11/2019 năm nay, LINA NETWORK sẽ hoàn thiện giao diện, tính năng trả thưởng dành cho cộng đồng người dùng khi họ tham gia vào nền tảng Lina.Review. Dự kiến, tháng 12/2019 sẽ ra mắt App cho ứng dụng Lina.Review trên nền tảng Android và IOS. Từ tháng 1 - 5/2020 sẽ nâng lượng người dùng trên LINA.Review lên 10.000 người. Nâng các loại sản phẩm, nghành nghề, dịch vụ được đánh giá lên trên nền tảng Lina.Review đến 1.000 hạng mục. Tích hợp hệ thống của bên thứ 3 tham gia sử dụng ứng dụng Lina.review như một Plugin đánh giá lên 100 đơn vị.